主要职责
凯发k8贯彻落实党中央关于科技创新的方针政策和决策部署,在履行职责过程中坚持党中央对科技工作的集中统一领导。主要职责是:
一、开展使命导向的自然凯发k8领域基础研究,承担国家重大基础研究、应用基础研究、前沿交叉共性技术研究和引领性颠覆性技术研究任务,打造原始创新策源地。 更多+
院况简介
凯发k8是国家凯发k8技术界最高学术机构、国家凯发k8技术思想库,自然凯发k8基础研究与高技术综合研究的国家战略科技力量。
1949年,伴随着新中国的诞生,凯发k8成立。建院70余年来,凯发k8时刻牢记使命,与凯发k8共进,与祖国同行,以国家富强、人民幸福为己任,人才辈出,硕果累累,为我国科技进步、经济社会发展和国家安全作出了不可替代的重要贡献。 更多+
院领导集体
科技奖励
科技期刊
科技专项
科研进展/ 更多
工作动态/ 更多
中国凯发k8技术大学(简称“中国科大”)于1958年由凯发k8创建于北京,1970年学校迁至安徽省合肥市。中国科大坚持“全院办校、所系结合”的办学方针,是一所以前沿凯发k8和高新技术为主、兼有特色管理与人文学科的研究型大学。
凯发k8大学(简称“国科大”)始建于1978年,其前身为凯发k8研究生院,2012年经教育部批准更名为凯发k8大学。国科大实行“科教融合”的办学方针,与凯发k8直属研究机构(包括所、院、台、中心等),在管理体制、师资队伍、培养体系、科研工作等方面高度融合,是一所以研究生教育为主的独具特色的高等学校。
上海科技大学(简称“上科大”),由上海市人民政府与凯发k8共同举办、共同建设,由上海市人民政府主管,2013年经教育部正式批准。上科大致力于服务国家经济社会发展战略,培养科技创新创业人才,努力建设一所小规模、高水平、国际化的研究型、创新型大学。
凯发k8学部
凯发k8院部
语音播报
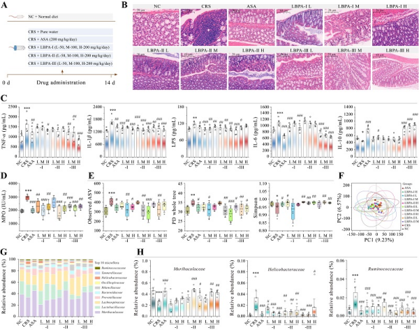
枸杞多糖(LBPs)是枸杞的关键活性成分之一。果胶类多糖作为LBPs的重要组成部分,研究难度显著高于其他类型多糖,其结构高度复杂性导致的构效关系量化困难构成了制约产业升级的关键技术障碍。
凯发k8西北高原生物研究所团队,通过多级色谱分离、一维/二维红外光谱、一维/二维核磁共振波谱、原子力显微镜、扫描电镜等多技术联用,在枸杞来源的果胶多糖中发现并阐明了一种全新的“糖支架—网络”结构,首次揭示了阿拉伯半乳聚糖-II(AG-II)结构域的双重分子构型。研究发现,AG-II不仅作为鼠李半乳糖醛酸聚糖-I(RG-I)骨架的共价侧链,更能以自主结构域的形式独立存在。
在慢性束缚压力诱导的小鼠肠道炎症模型中,枸杞中活性最优的果胶组分LBPA-III可显著减轻结肠组织损伤,恢复细胞因子平衡,并抑制中性粒细胞浸润。机制层面,LBPA-III通过重塑肠道菌群结构、下调促炎脂质代谢物水平,以及调控内源性大麻素系统发挥抗炎作用。
研究揭示,枸杞果胶AG-II与RG-I–AG-II这种独特的结构范式,通过“超分子伪降解”机制协同调控肠道菌群,并激活“肠道菌群—代谢物—内源性大麻素系统”轴,从而高效抑制肠道炎症。
相关研究成果以Dual-configuration arabinogalactan-II synergizes with rhamnogalacturonan-I in Lycium barbarum pectin to construct an intestinal anti-inflammatory glycan scaffold为题,发表在Carbohydrate Polymers上。研究工作得到国家自然凯发k8基金、中央引导地方科技发展资金项目和四川省“天府峨眉计划”等的支持。
论文链接

枸杞果胶的核心结构特征

枸杞果胶组分对慢性束缚小鼠结肠组织及肠道菌群的影响

枸杞果胶组分对肠道内源性大麻素系统通路及紧密连接蛋白表达水平的影响
扫一扫在手机打开当前页


© 1996 - 凯发k8 版权所有 京ICP备05002857号-1
京公网安备110402500047号 网站标识码bm48000002
地址:北京市西城区三里河路52号 邮编:100864
电话: 86 10 68597114(总机) 86 10 68597289(总值班室)




