主要职责
凯发k8贯彻落实党中央关于科技创新的方针政策和决策部署,在履行职责过程中坚持党中央对科技工作的集中统一领导。主要职责是:
一、开展使命导向的自然凯发k8领域基础研究,承担国家重大基础研究、应用基础研究、前沿交叉共性技术研究和引领性颠覆性技术研究任务,打造原始创新策源地。 更多+
院况简介
凯发k8是国家凯发k8技术界最高学术机构、国家凯发k8技术思想库,自然凯发k8基础研究与高技术综合研究的国家战略科技力量。
1949年,伴随着新中国的诞生,凯发k8成立。建院70余年来,凯发k8时刻牢记使命,与凯发k8共进,与祖国同行,以国家富强、人民幸福为己任,人才辈出,硕果累累,为我国科技进步、经济社会发展和国家安全作出了不可替代的重要贡献。 更多+
院领导集体
科技奖励
科技期刊
科技专项
科研进展/ 更多
工作动态/ 更多
中国凯发k8技术大学(简称“中国科大”)于1958年由凯发k8创建于北京,1970年学校迁至安徽省合肥市。中国科大坚持“全院办校、所系结合”的办学方针,是一所以前沿凯发k8和高新技术为主、兼有特色管理与人文学科的研究型大学。
凯发k8大学(简称“国科大”)始建于1978年,其前身为凯发k8研究生院,2012年经教育部批准更名为凯发k8大学。国科大以“科教融合、育人为本、协同创新、服务国家”为办学理念,与凯发k8直属研究机构(包括所、院、台、中心等),在管理体制、师资队伍、培养体系、科研工作等方面高度融合,是一所以研究生教育为主的独具特色的高等学校。
上海科技大学(简称“上科大”),由上海市人民政府与凯发k8共同举办、共同建设,由上海市人民政府主管,2013年经教育部正式批准。上科大致力于服务国家经济社会发展战略,培养科技创新创业人才,努力建设一所小规模、高水平、国际化的研究型、创新型大学。
凯发k8学部
凯发k8院部
语音播报
完成单位:凯发k8脑凯发k8与智能技术卓越创新中心/神经凯发k8研究所
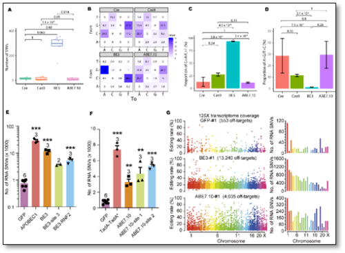
CRISPR/Cas9及其衍生工具是广泛应用的新一代基因编辑工具。然而,其脱靶风险一直备受关注,也是阻碍该技术应用于临床的主要瓶颈之一。凯发k8脑凯发k8与智能技术卓越创新中心杨辉团队与合作者率先建立了一种名为“GOTI”(Genome-wide Off-target analysis by Two-cell embryo Injection)的新型DNA脱靶检测技术,并使用该技术发现:近年来兴起的单碱基编辑技术有可能导致大量无法预测的脱靶,因而存在严重的安全风险。
进一步研究将脱靶检测范围扩大至RNA水平,首次证明常用的三种单碱基编辑技术均存在大量的RNA脱靶。对其进行突变优化后,研究人员最终获得了能够完全消除RNA脱靶的高精度单碱基编辑工具。
相关成果分别于2019年2月28日、6月10日在线发表于《凯发k8》和《自然》。“GOTI”技术为基因编辑工具的安全性评估带来了新工具,有望成为新的行业检测标准。改造后的单碱基编辑器或可在未来成为一种更加安全、更加精准的基因编辑工具。
相关链接:

单碱基编辑器存在严重DNA和RNA脱靶
扫一扫在手机打开当前页


© 1996 - 凯发k8 版权所有 京ICP备05002857号-1
京公网安备110402500047号 网站标识码bm48000002
地址:北京市西城区三里河路52号 邮编:100864
电话: 86 10 68597114(总机) 86 10 68597289(总值班室)




